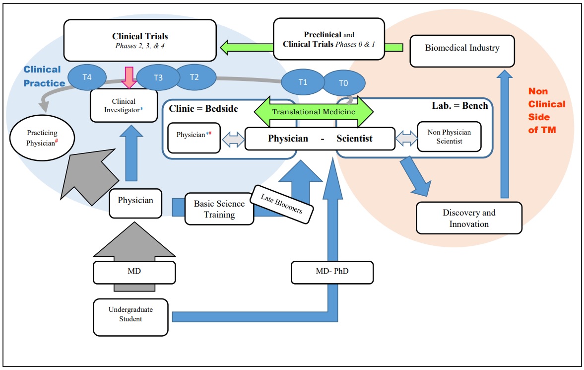
The model of the physician who uses research to try to solve the mystery of the disease has existed throughout the ages, starting from the era of Hippocrates, through the Middle Ages, and up to the present day. The terms "physician-scientist," "clinical-scientist," and "clinician-scientist" have all been used to refer to medical practitioner who works in a position between clinical practice and research. Due to their knowledge of both science and medicine, physician-scientists are able to pose clinically pertinent research questions and integrate scientific inquiry into patient care. They provide a distinct viewpoint to biomedical research. Basic science principles are a prerequisite for physician-scientists. Translational medicine is a two-way concept that includes both bench-to-bedside factors, which work to improve the speed at which new therapeutic strategies developed through basic research are tested in clinical settings, and bedside-to-bench factors, which offer feedback on how new treatments are being used and how they can be made better. The institutional divide between the clinic and the lab is where physician-scientists are expected to stand, with one foot in each. They serve as a bridge between the two different worlds, where differences in language and training can make communication challenging. Physician-scientists act as catalysts for translational research. Physician-scientists collaborations enhance patient care, advance medical education, and improve the biomedical industry's profitability.
Elnady, H. (2024). The Central Role of the Physician-Scientist in Translational Medicine. An Overview.. Sohag Medical Journal, 28(1), 41-49. doi: 10.21608/smj.2023.238315.1416
MLA
Hassan Mohammed Elnady. "The Central Role of the Physician-Scientist in Translational Medicine. An Overview.", Sohag Medical Journal, 28, 1, 2024, 41-49. doi: 10.21608/smj.2023.238315.1416
HARVARD
Elnady, H. (2024). 'The Central Role of the Physician-Scientist in Translational Medicine. An Overview.', Sohag Medical Journal, 28(1), pp. 41-49. doi: 10.21608/smj.2023.238315.1416
VANCOUVER
Elnady, H. The Central Role of the Physician-Scientist in Translational Medicine. An Overview.. Sohag Medical Journal, 2024; 28(1): 41-49. doi: 10.21608/smj.2023.238315.1416